What’s Going on Tuesday? #2023_09_12 #brooklynvegan #brooklynvegan_staff #music_news #whats_going_on_tonight_in_nyc #alex_mali #beach_fossils #being_dead #celeste_yim #circuit
>> https://www.brooklynvegan.com/whats-going-on-tuesday-309/
#2023_09_12 #brooklynvegan #brooklynvegan_staff #music_news #whats_going_on_tonight_in_nyc #alex_mali #beach_fossils #being_dead #celeste_yim #circuit
That feeling, I think, where you spend three days drawing a #circuit #diagram to see if it helps identify a fault and maybe it does (we’ll see) but you still regret the incomprehensible mess.
Still, better to have it on the screen rather than even more tangled in the brain.
#stringMachine #piano #electronic #analogue #instrument #1970s #ELEX
#elex #1970s #instrument #analogue #electronic #piano #stringmachine #diagram #circuit
Can anyone spot my mistake?😂
The funny thing was it still worked as long as the cable wasn't too short?!?!?!?!?!?! #electronics #debugging #circuit #hardwarehack
#electronics #debugging #circuit #hardwarehack
Modeling A Guitar for Circuit Simulation - Guitar effects have come a long way from the jangly, unaltered sounds of the 1950s... - https://hackaday.com/2023/08/19/modeling-a-guitar-for-circuit-simulation/ #equivalentcircuit #numericalsolution #musicalhacks #simulation #circuit #effects #guitar #model #music #spice
#spice #music #model #guitar #effects #circuit #simulation #musicalhacks #numericalsolution #equivalentcircuit
Who else using qspice for #circuit simulation? Supposed to be better for simulating over nonlinearities encountered in power supply designs. We will see.
https://www.qorvo.com/design-hub/design-tools/interactive/qspice
Petite plongée en 1981 en voyage dans notre J7 aménagé par mon père et avec lequel nous sommes allés à 8 personnes jusqu'en URSS dans un circuit organisé par ma mère...
Les années 80 😍
https://youtube.com/shorts/a4kkNBckamM
Les photos sont de ma maman qui m'a transmis le goût de prendre la route on dirait.
#voyage #fourgonaménagé #j7 #camion #circuit #urss #1981 #surlaroute #trip #van #campingcar #ontheroad #vanlife #peugeotj7 #campervan #faitmain #handmade #peinture #painting #amenagementfourgon #fourgon
#fourgon #amenagementfourgon #painting #peinture #handmade #faitmain #campervan #peugeotj7 #vanlife #ontheroad #campingcar #van #trip #surlaroute #urss #circuit #camion #j7 #FourgonAmenage #voyage
Raspberry pi's are so much more convenient to code for than embedded
555s are outdated...use an Arduino, they said
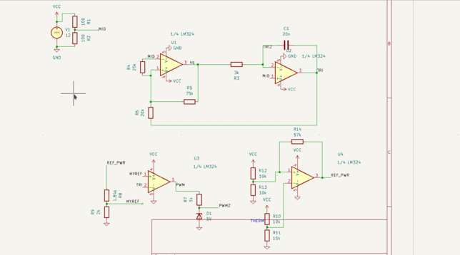
Presenting 🥁 a PWM fan controller w/ thermostat built using 4 OP Amps (one 14 Pin DIP IC) (And 10 resistors, 1 Thermistor, 3 Potentiometers, and 1 Diode)
Who needs ints and floats when you got voltages
#spice #kicad #circuit #pcb #analog
Does anyone have recommendations for logic simulators? Ideally options that are more suited toward beginners?
[en] Qubit, qudit, qutrit: Quantum computing with improved superconducting circuits
"... current research explores a new way to store and transfer quantum information more efficiently in superconducting circuits using qudits instead of qubits." ...
https://www.rochester.edu/newscenter/quantum-computing-superconducting-circuits-qudits-561992/
#ResearchHighlights #quantum #quantumcomputing #quantumcomputer #research #quantumphysics #quantummechanics #qubit #qubits #qudit #qudits #qutrit #qutrits #superconducting #superconductor #circuit #rochester
#researchhighlights #quantum #quantumcomputing #quantumcomputer #research #quantumphysics #quantummechanics #qubit #qubits #qudit #qudits #qutrit #qutrits #superconducting #superconductor #circuit #rochester
Another coloring I did a while back. Tired adding a fur texture over top... it kind of worked
Free base by Kipine:
https://www.deviantart.com/kipine/art/Free-wolf-lineart-464585111
#feral #furry #freebase #circuit
Pink News: London club Adonis sparks fierce debate over ‘no circuit gays’ rule https://www.thepinknews.com/2023/07/06/adonis-london-no-circuit-gays-rule/ #LGBT #LGBTQ #Trans #Lesbian #2SLGBTQ #inclusivity #Business #Identity #Circuit #gayclub #News #UK
#lgbt #LGBTQ #trans #lesbian #2SLGBTQ #inclusivity #business #identity #circuit #gayclub #news #uk
A little video of the blinking chaser happening for my ART LOVE MONEY sculpture topper. The fast speeds are nice for the sense of urgency when the timer is on... I think a slower fade between the colors will be nice for non timed modes.
The bottom will also be RGB- but out of sync with the top- so there should be a bit of color mixing.
#neon #workinprocess #sculpture #nyc #brooklyn #light #animation #signage #wholesale #handmade #blinky #circuit #mess #muranoglass #glass #production #rbg #rbg
#neon #workinprocess #sculpture #nyc #brooklyn #light #animation #signage #wholesale #handmade #blinky #circuit #mess #muranoglass #glass #production #rbg
Random Old Comic: Make Shitholes Great Again! https://www.toyboxcomix.com/2018/01/15/make-shitholes-great-again/ #Circuit #Rook #SentinelPrime #Transformers https://www.facebook.com/815217756713386/posts/834172578151237?utm_source=dlvr.it&utm_medium=mastodon
#circuit #rook #sentinelprime #transformers
T’es content quand tu arrives à avoir des repères à peu près propres sur un #circuit avec même pas 20 virages ? Ben t’es une couille de loutre !
Pars faire un tour de Mountain Course commenté par Morgan pour te rendre compte du niveau de préparation et de calme qu’il faut pour participer à cette épreuve. Les types sont tout sauf fous sur le #TouristTrophy. Immense respect !
[Bon, lui il est fou mais les autres non.] #moto #IsleOfMan
#circuit #TouristTrophy #moto #isleofman
always wanted to add an electronics hobby to your mid-life crisis, but never bothered to learn?
spent so much on gear that you now can't afford an audio input module for your field recorder?
like reading long-winded explanations by nerds who don't actually know what they're talking about but want to tell you all about it anyway?
then do I have a poorly illustrated & researched five-article series for you!
https://www.depthbuffer.uk/posts/2023-05-21-babys-first-amplifier/
#mementopotato #diy #synth #electronics #modular #circuit
Random Old Comic: Make (Unintelligible) Great Again! https://www.toyboxcomix.com/2017/06/25/make-unintelligible-great-again/ #Circuit #SentinelPrime #Transformers https://www.facebook.com/815217756713386/posts/823871192514709?utm_source=dlvr.it&utm_medium=mastodon
#circuit #sentinelprime #transformers
@zens
And worst of all:
- Ableist #captchas and preventing the use of #PasswordManagers is the biggest asshole move one can do - aside from preventing non-#JavaScript use in #Screenreader-#Browsers like #Lynx and
# Don't block or discriminate against @torproject users at all. If you want them to securely connect to your site [i.e. for logins], make an #OnionService where every user will have their own & unique #circuit at runtime!
#circuit #onionservice #lynx #browsers #screenreader #JavaScript #passwordmanagers #captchas