mechanochemistry · @Warwick_CMCB
127 followers · 105 posts · Server mstdn.science

Lutton et al. Formation and closure of macropinocytic cups in Dictyostelium

out in final form at Current Biology

cell.com/current-biology/fullt

see also Dispatch by Swanson “Macropinocytosis: blowing bubbles”

cell.com/current-biology/fullt

#macropinocytosis #cellbiology #microscopy

Last updated 2 years ago

mechanochemistry · @Warwick_CMCB
113 followers · 92 posts · Server mstdn.science

New paper from Till Bretschneider’s group in collaboration with Kay and King labs.

Lutton et al. Formation and closure of macropinocytic cups in Dictyostelium

doi.org/10.1016/j.cub.2023.06.

#cellbiology #macropinocytosis #phosphoinositides #3dimaging

Last updated 2 years ago

Kay Schink · @kschink
141 followers · 208 posts · Server mstdn.science

RT @JCellBiol
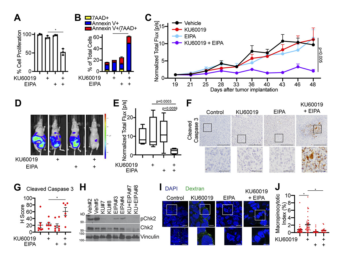
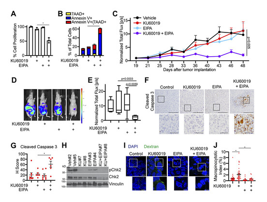
Inhibition of is a vulnerability of ATM-inhibited cells both in vitro & in vivo. Zhentai Huang, Chi-Wei Chen, @airdlab et al @PittTweet show that ATM inhibition drives metabolic adaptation via induction of macropinocytosis. bit.ly/3hTtTnn

#macropinocytosis #metabolism

Last updated 3 years ago